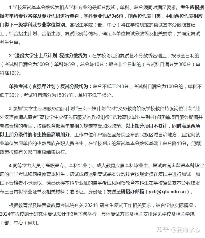
当前位置: 主页 > 教育 > 考研 西安交通大学2024年硕士研究生招生复试基本分数线
西安交通大学2024年硕士研究生招生复试基本分数线
本站通过ai自动登载内容,本文来自于知乎作者:我的掌心,仅代表原作者个人观点。本站旨在传播优质文章,无商业用途。如不想在本站展示可联系删除
本文来自于网络或用户投稿,本站仅供信息存储,阅读前请先查看【免责声明】,若本文侵犯了原著者的合法权益,可联系我们进行处理。本文链接:https://www.trustany.com/edu/3231.html
上一篇:深圳大学2024年硕士研究生录取情况
下一篇:考研复试流程
西南财经大学报录数据
全国考研报名人数排行
全国科研院所
考研院校白名单
江西师范大学 23年报考人数统计汇总
云南大学2022年硕士研究生报名及录取情况统计汇总
性能大增!vivoS50跑分出炉:升级第三代骁龙8s
全新麒麟芯!麒麟W80登上官网:华为WATCHUltimate2非凡探索搭载
男子醉驾上高速路 当场被查一顿爆哭:我不想失去工作啊!
懂车帝极限续航测试:小米SU7续航达成率最高 YU7跑得最远
我们中国自己的知名家具品牌有哪些,这十大家具品牌一定在榜上
进口童装品牌加盟排行榜 十大知名国际名牌童装排名
去曼谷必去十大景点
家常京酱肉丝秘方,肉丝鲜嫩,酱汁裹满每根,配米饭能吃三碗
梦见红衣女鬼什么预兆
梦见别人搬家预示什么
Jordan Brand送威尔史密斯生日礼物鞋款有哪些 威尔
4社会学专业解析和就业分析
5全国科研院所
6四川大学2024硕士复试线
官方微信官方微博百家号
博易网网站简介 | 意见反馈 | 联系我们 | 博易网免责声明 | 广告服务
Copyright © 2002-2024 博易网 版权所有 声明:本站文章和数据均来自互联网,本站为免费公益性网站,如侵犯了您的权益,请联系我们妥善处理。 备案号:沪ICP备2022023686号-12