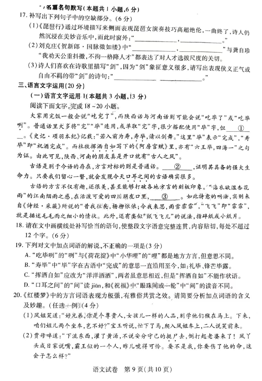
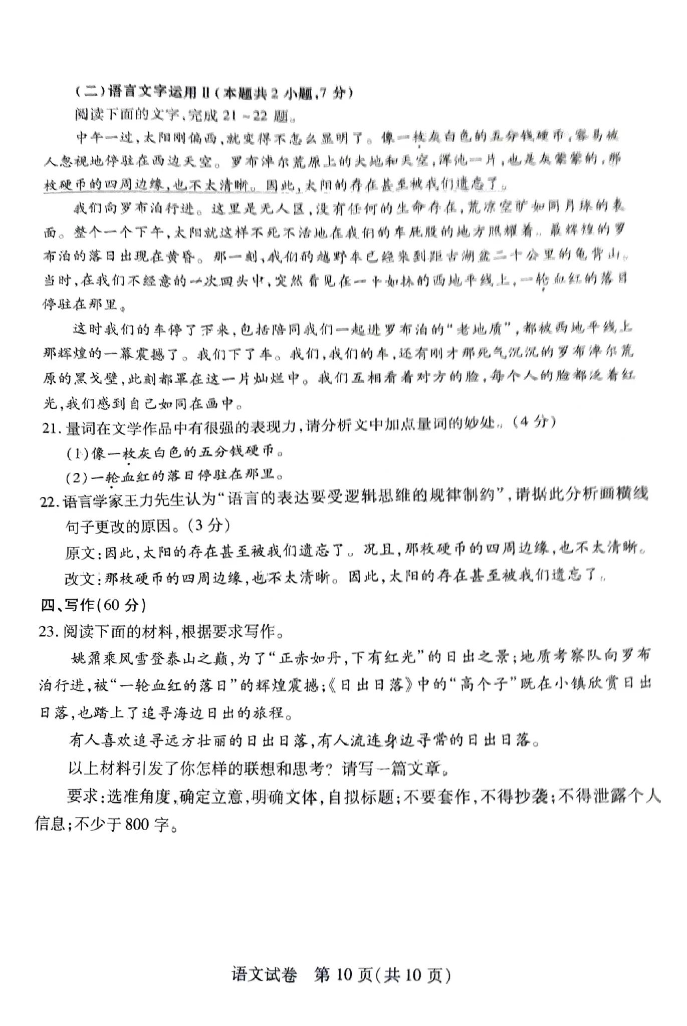
湖北省七市州联考将于3月12日至3月13日举行,包含了九门考试科目,分别是语文、数学、英语、物理、历史、政治、地理、生物、化学。为帮助湖北荆州、荆门、宜昌、恩施等七市州的高三考生核对答案,小灯塔在下文展示了湖北七市州联考试题及答案,供参考。

湖北省七市州联考将在3月12日展开,参与本次联考的地区有七个,分别是湖北省荆州、荆门、宜昌、襄阳、恩施、十堰、孝感,涉及到省内襄阳四中、襄阳五中、夷陵中学、恩施高中、荆州中学等高中学校的高三学生参与本次考试,预计约有18万考生参与本次七市州联考,考生人数较多,试卷质量较高,其分数线对于考生进行定位做志愿填报有极大的参考性,所以各位考生一定要重视这次考试。
2024年湖北省七市州高三三月联考已于昨日开考,考试时间共计两天,将在今日下午17:35结束本次联考,以下是2024湖北省七市州联考各科考试时间安排表,供参考。
| 2024年湖北省七市州 高三(3月)联考时间安排 | ||
|---|---|---|
| 日期 | 上午 | 下午 |
| 3月12日 | 9:00-11:30 语文 | 15:00-17:00 数学 |
| 3月13日 | 8:00-10:00 外语/日语 | 15:00-17:35 四选二科目 |
| 10:30-11:45 物理/历史 | ||





































日语:


















物理:













历史:








3月13日下午进行的化学、生物、政治、地理考试,每科考试时间为75分钟。每位考生两个再选科目连续进行,两场考试中间会留有五分钟的时间,用于回收第一科考试试卷、答题卡,并分发下一科试卷、答题卡。
(1)湖北七市州联考化学试卷及答案
















(2)湖北七市州联考生物试卷及答案









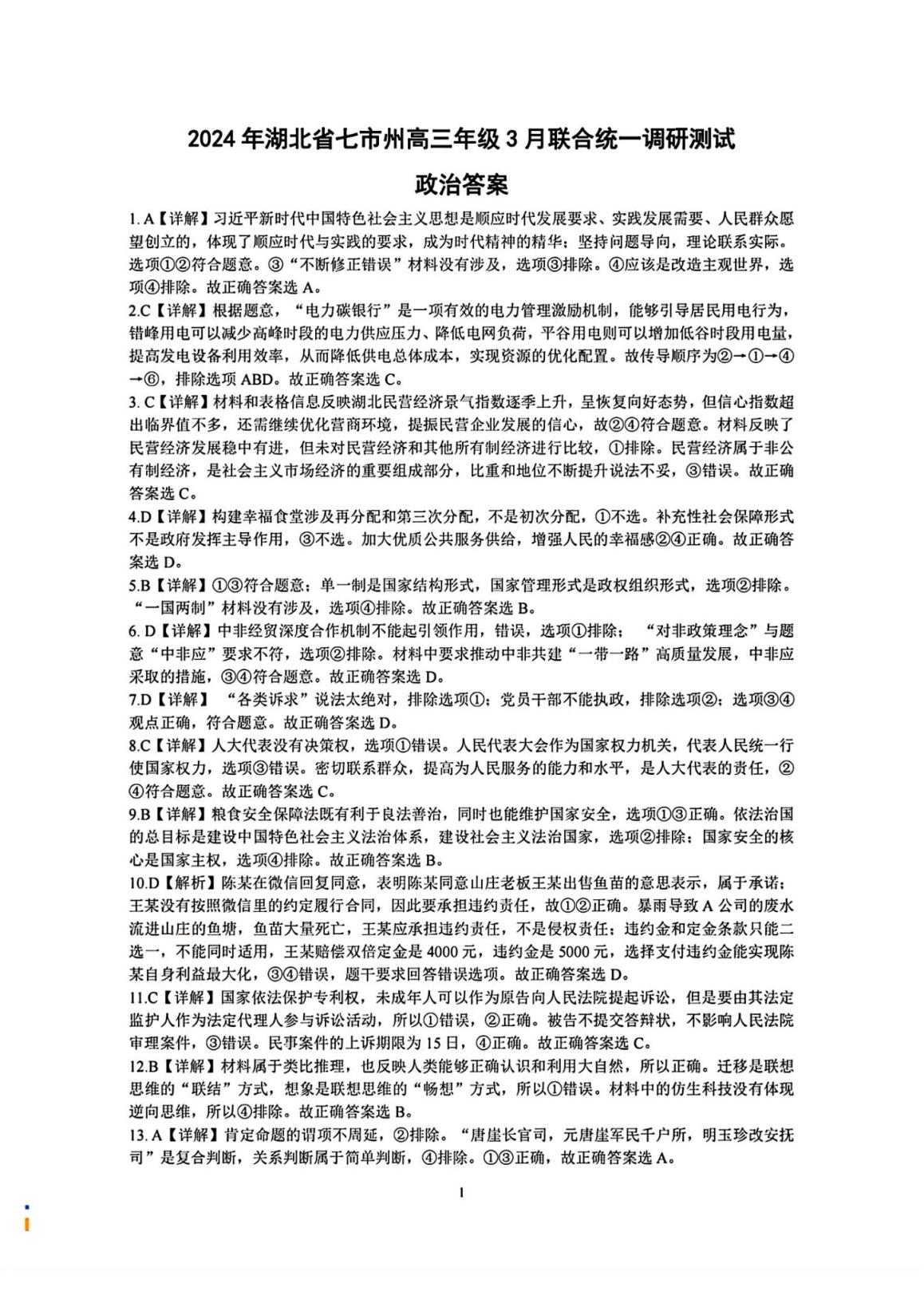
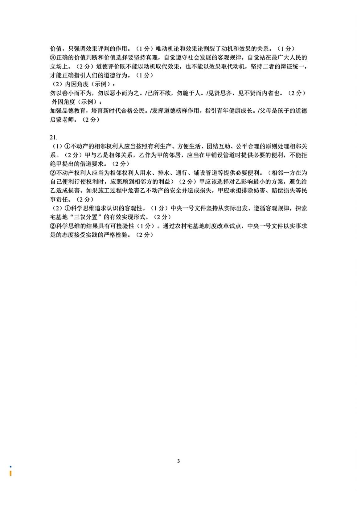
(3)湖北七市州联考政治试卷及答案









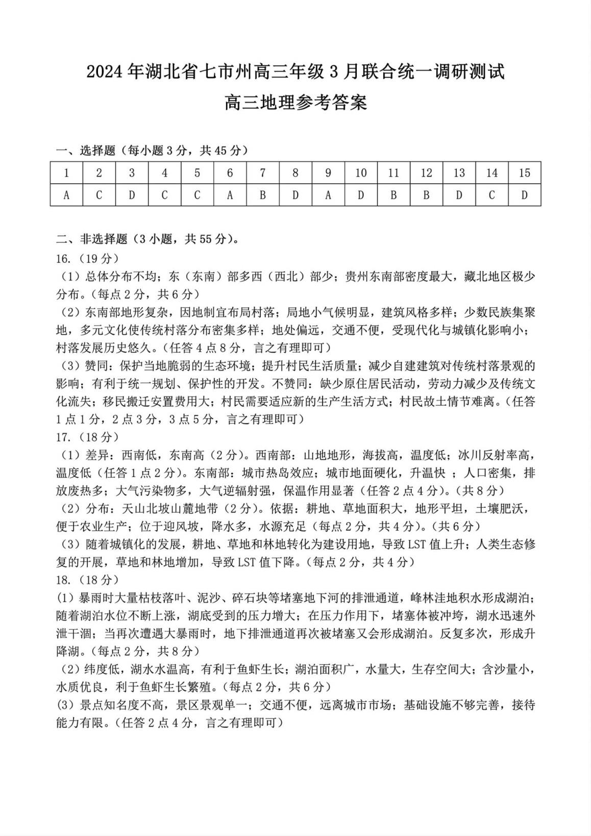
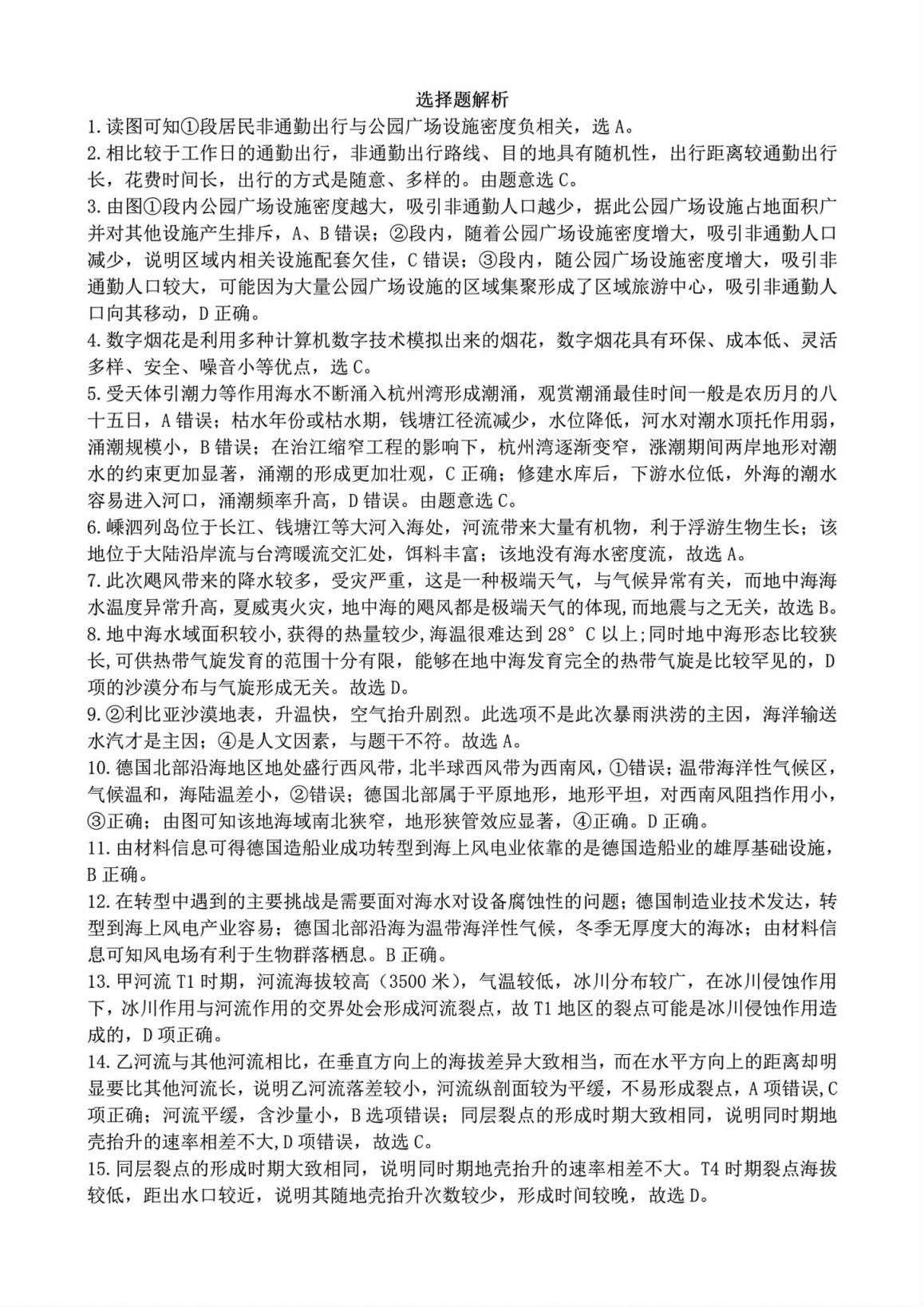
(4)湖北七市州联考地理试卷及答案








本文由用户或第三方发布,不代表本站观点,仅供信息阅读。
本文来自于网络或用户投稿,本站仅供信息存储,阅读前请先查看【免责声明】,若本文侵犯了原著者的合法权益,可联系我们进行处理。本文链接:https://www.trustany.com/edu/759.html